|  ENGLISH

通知

培训信息
您当前的位置:首页 > 通知 > 培训信息
2023年3月厦门NAS410/EN4179培训通知

信息来源:航空航天无损检测认证部人员认证 文章作者:Admin 发布时间:2023年03月01日

2023年厦门国际航宇NAS410EN4179培训通知-盖章版_页面_1.jpg

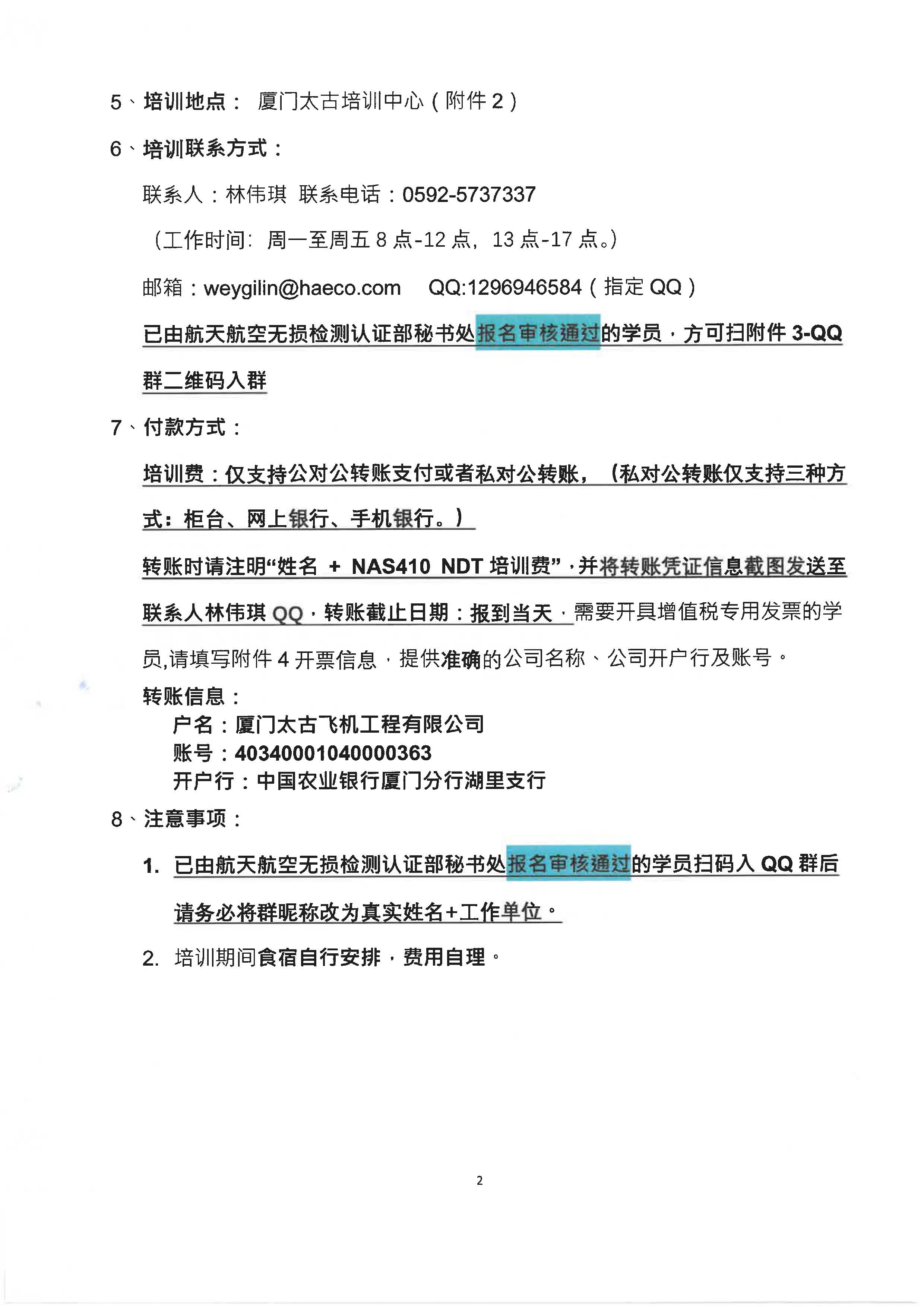
2023年厦门国际航宇NAS410EN4179培训通知-盖章版_页面_2.jpg

2023年厦门国际航宇NAS410EN4179培训通知-盖章版_页面_3.jpg

2023年厦门国际航宇NAS410EN4179培训通知-盖章版_页面_4.jpg

2023年厦门国际航宇NAS410EN4179培训通知-盖章版_页面_5.jpg

2023年厦门国际航宇NAS410EN4179培训通知-盖章版_页面_6.jpg